2017年10月,雷竞技官网(rayban)董燕生教授在“雷竞技官网(rayban)教育基金会”捐资,设立了“董燕生教育基金”,旨在鼓励国内中青年教师投身西班牙语和葡萄牙语的教育与研究事业,继承发扬老一辈学者的治学传统,勇于开拓、锐意创新。
为实现这一宗旨,“董燕生教育基金”设立了“董燕生教育基金教学科研奖”,每两年评选一次,奖励在西葡语教学科研一线表现突出的中青年教师。2017年和2019年,已有徐蕾、李静、曹羽菲、陈星、路燕萍、马丽亚、马征七位教师获得此项殊荣。基金会还组织了多场关于西班牙语专业课程建设与课堂教学的专题研讨活动,受到业内广泛好评。
然而,自2020年起,由于新冠疫情的影响以及2024年1月董燕生教授的与世长辞,基金会相关活动被迫中断,教学科研奖评选也未能如期举行。
2025年5月18日,雷竞技官网(rayban)董燕生教育基金理事会在完成换届后首次召开会议。这也是董燕生教授逝世后首次召开理事会,会议达成共识:纪念董燕生教授最好的方式,就是继续推进他生前倾力倡导的教育使命,鼓励中青年教师不断追求卓越、开拓进取。
为此,理事会决定于今年重启“董燕生教育基金教学科研奖”评选工作,并计划与国内知名出版社合作,资助出版优秀西葡语学术著作,逐步建设“董燕生教育基金学术文库”,以更加多元的形式持续推动中国西葡语教学与研究事业的发展。
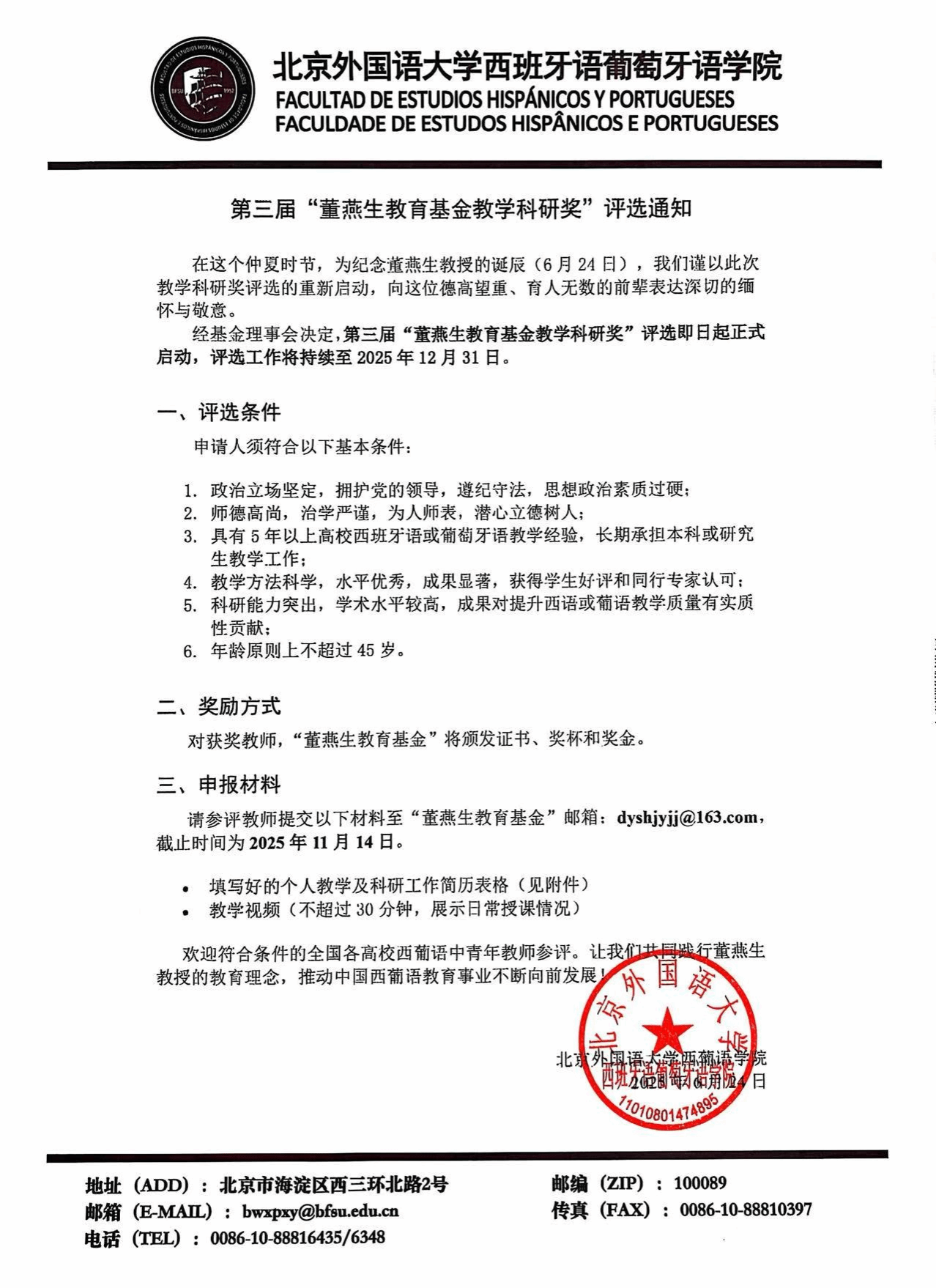
评选通知见下。
